繁體
登录
高新区基层政务公开
郑州市自然资源和规划局高新分局
县级
2026-01-01
2026-01-01
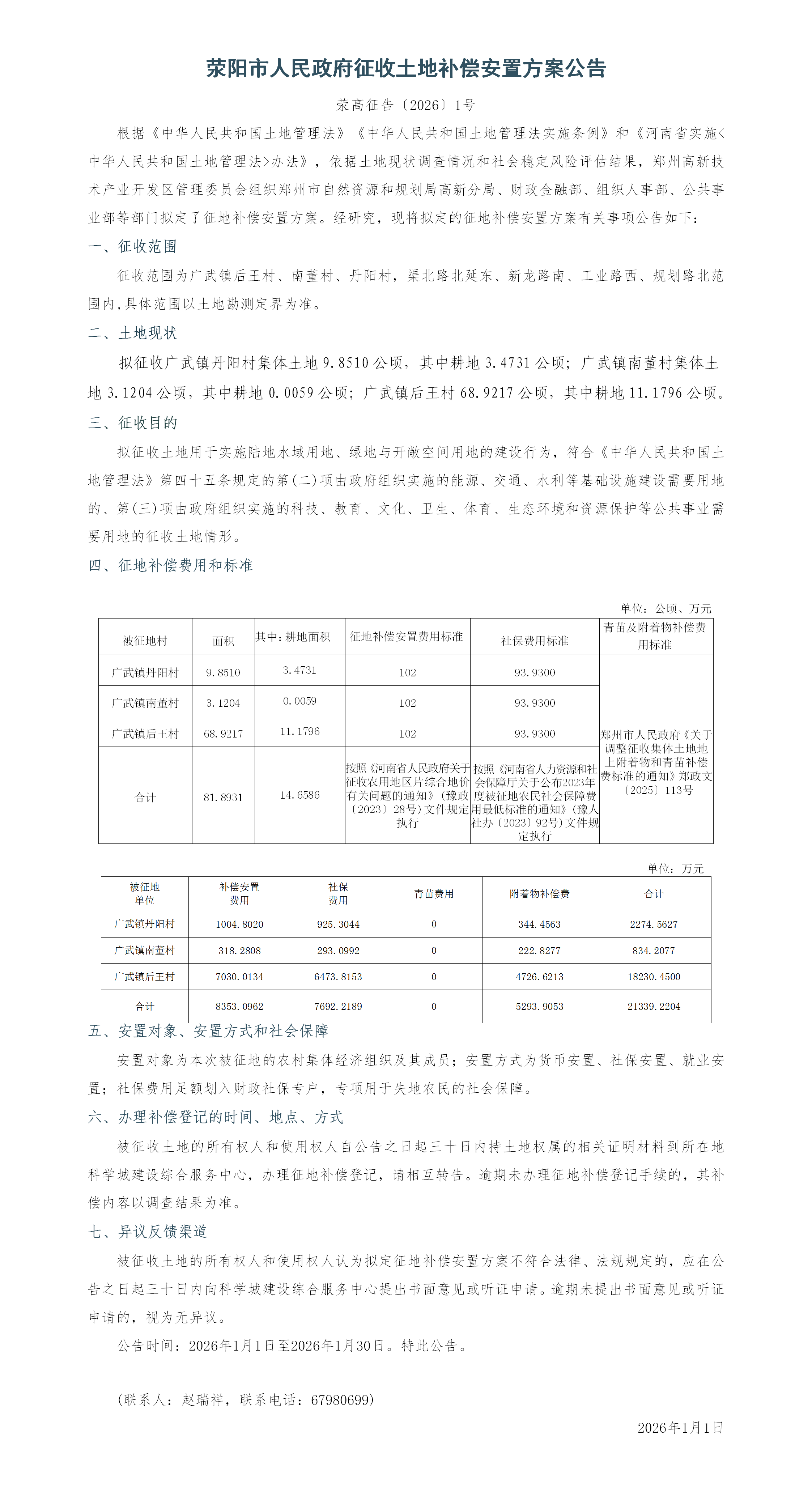
荥阳市人民政府征收土地补偿安置方案公告 荥高征告〔2026〕1号
主办单位:郑州市人民政府办公室
地址:郑州市中原路233号
邮编:450007
网站标识:4101000002
豫ICP备05012610号-1
豫公网安备 41010202002520号