繁體
登录
高新区基层政务公开
高新区梧桐办事处
乡级
2022-01-04
2022-01-04
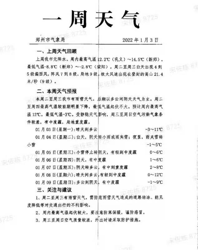
郑州市一周天气预报
主办单位:郑州市人民政府办公室
地址:郑州市中原路233号
邮编:450007
网站标识:4101000002
豫ICP备05012610号-1
豫公网安备 41010202002520号